ESG富達DNA
-
列印
- 文/ 富達投信
服務掌握ESG大趨勢 跟著富達挖掘投資機會
2021年最值得關注的全球大趨勢為何?答案是:ESG(E 環境Environment、S 社會Social、G公司治理Governance)。理由很簡單:越來越多投資人期望投資可以反映他們的價值與信念,希望投資經理人多關注ESG相關議題,讓永續投資成為當代顯學。
資料來源:Fidelity International,2021.04
從哪裡可以看出ESG投資越來越盛行?從2010年至2020年,ESG基金管理規模在這10年中,無論是關注度、投資熱度、實踐度均更勝以往,帶動永續投資相關基金規模出現呈現翻倍(詳見圖1)成長,即可獲得印證。
富達積極落實ESG 更彰顯永續投資價值
富達國際是全球金融機構裡,少數非常早就開始關注ESG(環境、社會及治理)議題與經常與被投資公司在各個議題上進行交流,近兩年許多企業因應疫情的明顯變化,已把ESG中的「社會問題」放在首位,且具體落實在對勞工、消費者和社會影響的關注。此外,歐盟綠色協議和美國新任總統拜登的大力支持下,氣候變遷也成為各界關注的議題,加上永續資本主義快速崛起,更使得永續投資價值獲得彰顯。
永續是富達的DNA 獨有的ESG評級 確保投資品質
永續,已深植富達DNA,且富達是聯合國責任投資準則(PRI)評比為最佳ESG領導品牌。藉由我們是資產管理公司的角色,進一步影響投資的企業來支持永續未來的概念。我們擅長田野調查,擁有自身獨有的ESG評級,並整合獨家ESG評鑑系統,確保投資品質,追求超額報酬。
富達ESG獨到的四大特色
我們發現很多機構像是第三方MSCI,還有富時,對ESG的研究,落差很大,以Walmart為例,富時給予ESG的評分很高,但MSCI卻很低,因此我們發展出獨到的永續評級,跟其他家最大不一樣的地方有4點:
1.富達ESG團隊有180位分析師,平均每天將近44場會議,進行田野調查,這是很驚人的。就像做健康檢查,30歲做健康檢查沒甚麼問題,但30年後,可能毛病一堆,如果運用在企業上,富達ESG團隊就像是除了給企業做健康檢查外,也是企業健康管理師,積極參與公司治理,為企業高層提供建議,如此一來能夠使企業走的更長更久,且保有穩健的獲利。
2.更強調前瞻性,與同業不一樣。我們運用大數據、自然語言等工具,再整合ESG,分析師與經理人所看到與投資決策就更精確。
3.跨產業、跨區域,結合基本面、質化與量化分析,給予A~E的評等
4.積極參與企業治理
資料來源:Fidelity International,2021.04
資料來源:Fidelity International,2021.04
舉例來說,我們以自己ESG的評鑑系統,去挖掘中國的海天味業。就這檔股票,從缺水的問題來看,第三方機構給予海天味業的指標分數是0,但我們的分析師發現海天味業管理用水程度相當嚴格,甚至連用多少水、清洗堆高機都有限制,顯示該公司可以節省營運成本。從股價上,也能反映出來它的爆發力。
資料來源:Fidelity International, as at 31 December 2020. 海天味業股價走勢圖資料來源:Bloomberg, as at 27 January,2021.註:以上所提及之個股或公司,僅是作為說明或舉例之用途,並非推薦或投資建議。註:圖形顯示以2016/02/01 重新修訂為基數100的表現。
ESG企業高品質報酬 讓投資人疫情危機惜售
那麼,投資人該如何迎合趨勢從中獲得益處?最簡單的方式就是加入投資ESG行列。
越來越多的證據顯示,具有高ESG標準的公司更具韌性,通常具有較低的資金成本,並且可以提供更高品質的長期報酬。根據富達的研究,在疫情危機之前和危機期間,獲得富達ESG評等得分較高的公司,表現都優於落後者,可見那些具有積極的社會、氣候和治理屬性的公司,表現獲得青睞,讓投資人在危機中仍願意持續投資。
納入ESG元素 可提升投資報酬
另一個例子是,倘若投資人投資亞洲,若把ESG元素放進來,有利提升投資績效。MSCI從圖中可看出,MSCI亞太不含日本ESG領先指數報酬,過去11年不僅比亞股多出146%,且在市場震盪時,波動更可控,比亞股還低,在在印證ESG能為投資加值。
MSCI亞太不含日本指數資料來源:Bloomberg,2021.03.10.以上圖例僅供說明使用,市場可漲可跌,投資海外股市時,宜考量匯率、通膨、政治等風險。投資新興市場可能比投資已開發國家有較大的價格波動及流動性較低的風險。文中的富達ESG團隊資料來源: Fidelity International, January 2020. 聯合國PRI(責任投資準則)評比的資料來源:Fidelity International. Rating was assessed in 2020 by the PRI.
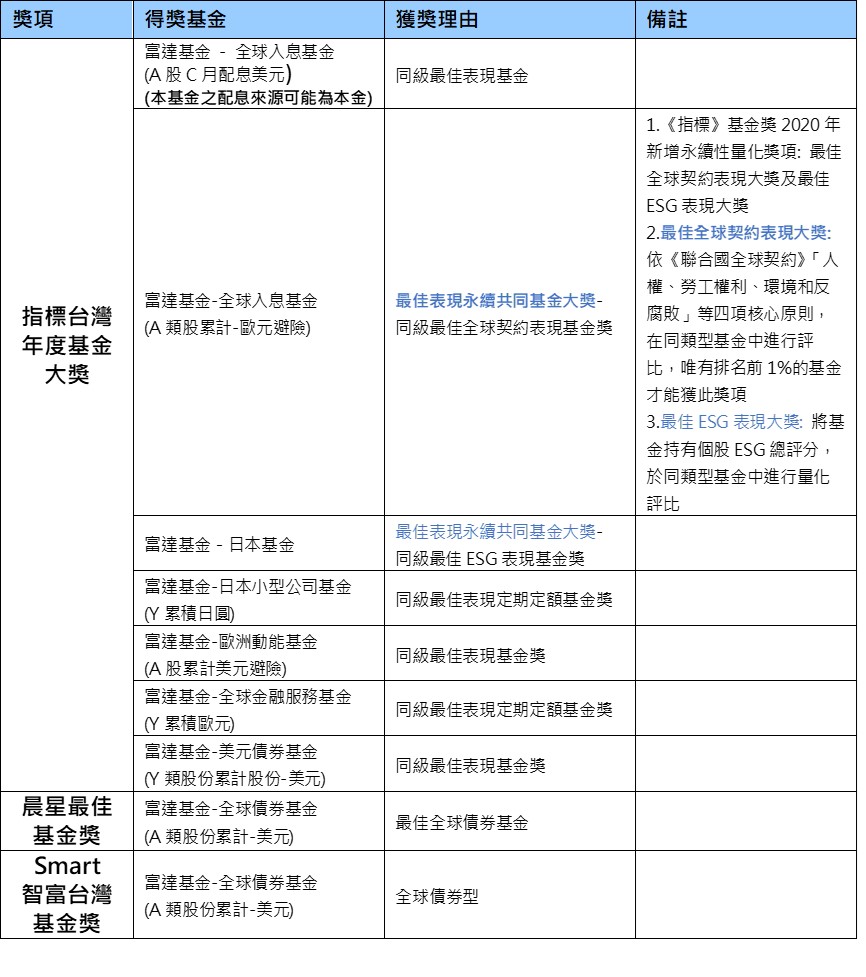
資料來源: Morningstar, Benchmark, Smart智富雜誌, 2021/03。
註:「指標最佳基金表現獎」係結合量化和質化兩種評核準則,以及指標評審團資深評審們嚴格的執行作業流程,篩選出同級最佳獎項。「晨星最佳基金獎」主要是經過「量」及「質」兩方面的標準篩選。量化條件要求基金過去一年表現理想外,還考慮基金的長期績效、風險管理、中長期調整風險後收益、波動幅度及收費等。在質方面,基金經理及團隊管理基金的年期是考量的條件。「智富台灣基金獎」由智富雜誌頒發、晨星技術指導。評選的基金須在台灣核備銷售超過一年、主要是以短、中、長期績效及風險評選。
【富達投信獨立經營管理】各基金經金管會核准或同意生效,惟不表示絕無風險,基金經理公司以往之經理績效不保證基金之最低投資收益;基金經理公司除盡善良管理人之注意義務外,不負責各基金之盈虧,亦不保證最低之收益,投資人申購前應詳閱基金公開說明書。本文提及之經濟走勢預測不必然代表本基金之績效,本基金投資風險請詳閱基金公開說明書。投資新興市場可能比投資已開發國家有較大的價格波動及流動性較低的風險。投資人應選擇適合自身風險承受度之投資標的。投資人因不同時間進場,將有不同之投資績效,過去之績效亦不代表未來績效之保證。股票入息基金投資之企業,其股利(股息)配發時間及金額視個別企業之決定(例如:該企業一年可能集中於一或兩次配發),故每月配息金額的決定主要乃是透過對投資組合企業長期股利配發記錄的追蹤作未來一年股利金額的保守預估,並考量相關稅負後,方決定每月基金每單位的配息金額。月配息型、A類股穩定月配息/避險、【F1穩定月配息】A類股、A股F1穩定月配息/避險、A股H月配息澳幣避險及A股C月配息、E/Y股穩定月配息避險之配息可能由基金的收益或本金中支付。任何涉及由本金支出的部份,可能導致原始投資金額減損。其主旨是,只有在維持穩定配息時,基金的股息才會由本金部份支出。但請注意每股股息並非固定不變。基金配息率不代表基金報酬率,且過去配息率不代表未來配息率; 基金淨值可能因市場因素而上下波動。投資人於獲配息時,宜一併注意基金淨值之變動。月配息型、【F1穩定月配息】A類股、A股F1穩定月配息/避險、A股H月配息澳幣避險及A股C月配息進行配息前未先扣除應負擔之相關費用。基金近12個月內由本金支付配息之相關資料,請至富達投資服務網http://www.fidelity.com.tw 查詢。A股C月配息僅適合瞭解與接受以下說明的投資人:本金支付的股息代表原始投入本金的報酬或部分金額退還,或原始投資產生的任何資本利得。配息可能導致基金每股資產淨值,以及可供未來投資使用的基金本金立即減少。本金成長幅度可能縮減,高配息不代表投資人總投資的正報酬或高報酬。債券價格與利率呈反向變動,當利率下跌,債券價格將上揚;而當利率上升,債券價格將會走跌。有關基金應負擔之費用(境外基金含分銷費用)已揭露於基金之公開說明書或投資人須知中,投資人索取公開說明書或投資人須知,可至富達投資服務網www.fidelity.com.tw/、公開資訊觀測站 mops.twse.com.tw/或境外基金資訊觀測站 www.fundclear.com.tw/查詢,或請洽富達投信或銷售機構索取。富達投信並不針對個人狀況提供投資建議,投資人應審慎考量本身之投資風險,自行作投資判斷,並應就投資結果自負其責。本資料內容受智慧財產權保護,未經授權不得複製、修改、散發或引用。富達證券投資信託股份有限公司,電話0800-00-9911。台北市110忠孝東路五段68號11樓。FIL Limited 為富達國際有限公司。富達證券投資信託股份有限公司為FIL Limited 在台投資 100%之子公司。Fidelity 富達,Fidelity International, 與 Fidelity International 加上其 F 標章為 FIL Limited之商標。
